问题:页表很大
- 32位地址空间(4GB),带有4KB的页:20位的VPN,12位的offset
- 单个页表大小: $4 MB= 2^{20} entries * 4 Bytes$
方案1:采用更大的页
- 32位地址空间(4GB),带有16KB的页
- 单个页表大小 $=\frac{2^{32}}{2^{14}} *4 B = 1 MB$
问题:线性页表
- 为一个进程的整个地址空间提供一个线性页表
- 大量页表项是无效的!

方案2:段页式地址转换(混合方法)
为每个段分配一个页表

假设有3个段,每个进程有3个页表(段页表),4GB地址空间,4KB的页面,地址该如何表示?

SN = (VirtualAddress & SEG_MASK) >> SN_SHIFT
VPN = (VirtualAddress & VPN_MASK) >> VPN_SHIFT
AddressOfPTE = Base[SN] + (VPN * sizeof(PTE))
问题:段页式地址转换(混合方法)
- 混合方法在特定情况下表现仍然不好
- 分段本质上不够灵活,假定地址空间有使用模式
- 如果有一个大而稀疏的堆,仍然导致页表的浪费
- 这种混合仍然可能导致外部碎片的出现
- 页表现在可以是任意大小
方案3:多级页表(multi-level PT)
- 页表的本质是数据结构
- 除开线性页表,我们还可以利用什么数据结构?
- 以树的形式组织页表
- 将页表分成许多单元,每个单元为1个页大小
- 如果一个单元中所有页表项都无效, 则不分配该单元所需内存
- 引入页目录(page directory)
- 目的是追踪页表的页是否有效,以及它在内存中的位置
- 目的是追踪页表的页是否有效,以及它在内存中的位置
- 或者告知页表的整个页不包含有效页
- 目的是追踪页表的页是否有效,以及它在内存中的位置
- 每个页目录项(PDE)描述一个二级页表
- 包含一个有效位和页帧号

- 页目录索引 PDI (page directory index)
- 页表索引PTI (page table index)

VPN = (VirtualAddress & VPN_MASK) >> SHIFT
(Success, TlbEntry) = TLB_Lookup(VPN)
if (Success == True): # TLB Hit
if (CanAccess(TlbEntry.ProtectBits) == True):
Offset = VirtualAddress & OFFSET_MASK
PhysAddr = (TlbEntry.PFN << SHIFT) | Offset
Register = AccessMemory(PhysAddr)
else:
RaiseException(PROTECTION_FAULT)
else: # perform the full multi-level lookup
PDIndex = (VPN & PD_MASK) >> PD_SHIFT
PDEAddr = PDBR + (PDIndex * sizeof(PDE))
PDE = AccessMemory(PDEAddr)
if (PDE.Valid == False):
RaiseException(SEGMENTATION_FAULT)
else: # PDE is Valid: now fetch PTE from PT
PTIndex = (VPN & PT_MASK) >> PT_SHIFT
PTEAddr = (PDE.PFN << SHIFT) + (PTIndex * sizeof(PTE))
PTE = AccessMemory(PTEAddr)
if (PTE.Valid == False):
RaiseException(SEGMENTATION_FAULT)
else if (CanAccess(PTE.ProtectBits) == False):
RaiseException(PROTECTION_FAULT)
else:
TLB_Insert(VPN, PTE.PFN, PTE.ProtectBits)
RetryInstruction()

eg:采用线性页表时,计算需要多少页来存储页表?
Ans:16
采用二级页表时,地址如何表示?
- 地址空间:16KB,页大小:64B
- 每个二级页表/页目录包含16个表项(每个占4B)

方案3:更多级的页表
二级页表有时候可能不满足需求(需要更深的树结构)
eg:


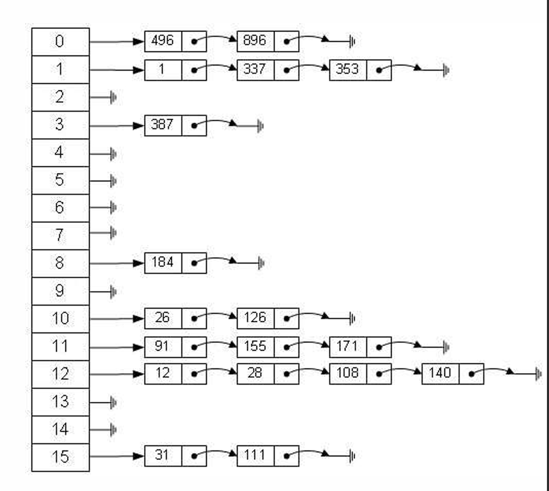
其他方案:反向页表
- 思考一下普通页表的转换方式
- VPN -> PFN
- 每个进程一个页表

- 如果从物理页帧出发,反向记录
- PFN -> PID、VPN
- 所有进程共用

“使页表变小”小结
- 线性页表的问题:页表太大,耗费内存
- 方法1:采用更大的页
- 方法2:段页式地址转换
- 方法3:多级页表
- 方法4:反向页表
- 优缺点分别是什么?
页面是不是一定能放入内存?

Leave a comment